推薦咨詢
中華人民共和國應急管理部令(第17號)煤礦安全規程
中華人民共和國應急管理部令 第17號 《煤礦安全規程》已經2025年7月7日應急管理部第17次部務會議修訂通過 ...[查看詳細]國家礦山安全監察局綜合司 關于明確礦山“五職”礦長和“五科” 相關人員范圍及相關要求的通知
國家礦山安全監察局綜合司 關于明確礦山“五職”礦長和“五科” 相關人員范 ...[查看詳細]國家礦山安全監察局 關于印發《煤礦安全生產標準化管理體系考核定級辦法》和《煤礦安全生產標準化管理體系基本要求及評分方法》的通知 礦安〔2024〕109號
國家礦山安全監察局 關于印發《煤礦安全生產標準化管理體系 考核定級辦法》和《煤礦安全生產標準化管理體系 ...[查看詳細]煤礦咨詢
行業資訊
山東能源集團興隆莊煤礦洗選發運中心:“安全+清涼”筑牢防線 融合教育激發安全新動能
|0人瀏覽
|0人回復
為推動基層安全意識教育走深走實,山東能源集團興隆... 查看全文
山東能源集團興隆莊煤礦洗選發運中心:“安全+清涼”筑牢防線 融合教育激發安全新動能08-17
陜煤集團銅川礦業公司玉華煤礦:夏送清涼沁人心 防暑強安到崗位08-06
寧夏煤業洗選中心:引導加約束提升員工安全意識08-06
?國家能源集團寧夏煤業洗選中心:以人才優勢助力企業創新發展08-04
寧夏煤業洗選中心:構建成本管理體系08-03
國家能源寧夏煤業洗選中心:“一崗雙責”提升安全管理水平08-01
陜煤銅川礦業玉華煤礦:“宣傳直通車”將形勢教育政策宣講送進現場07-31
礦局快報
中煤新集公司救護大隊:模擬“實戰化”訓練 提升應急處置能力
|50人瀏覽
|0人回復
為進一步提高指戰員在惡劣環境下的應急處置能力,8... 查看全文
云煤一礦:首期井下電氣作業技能培訓班開班08-20
永安公司:破解定向鉆施工的“安全密碼”08-20
新橋煤礦:靶向賦能 鍛造井下“尖兵”08-20
鶴煤三礦機修車間四天節支萬余元08-19
冀中能源邢礦集團金谷煤業10912工作面回風巷與10912切眼安全順利貫通08-19
冀中能源邢礦集團金谷煤業科學定價精準營銷實現煤炭效益最大化08-16
冀中能源邢礦集團金谷煤業優化預裂爆破工藝降本增效成果顯著08-16
地方動態
創新經濟分配機制 高效保障一線需求
|6人瀏覽
|0人回復
近期,山東裕隆礦業集團唐陽煤礦為進一步減輕一線勞... 查看全文
寧夏煤業洗選中心:“四個一”提升管理能力08-19
創新經濟分配機制 高效保障一線需求08-08
山東能源興隆莊礦:“她力量” 織密礦區幸福網08-07
國家能源寧煤洗選中心:做到工業廢水“零”排放08-07
方謹到魯班山北礦督導安全生產工作08-06
魯班山北礦黨委書記講紀律專題黨課08-06
以案為鑒明底線 警鐘長鳴守初心——川南煤業公司到漢王山監獄開展警示教育活動08-05
安全動態
魯班山北礦開展頂板專項培訓筑牢安全生產防線
|0人瀏覽
|0人回復
為持續強化礦井頂板安全管理效能,切實提升職工安全... 查看全文
冀中能源股份有限公司萬年礦萬年礦 嚴把三關筑牢安全生產堅實屏障08-20
冀中能源股份有限公司萬年礦 “多維度”硬核構筑高質量發展安全屏障08-20
冀中能源邢礦集團金谷煤業持續強化安全管理確保安全生產08-19
魯班山北礦開展頂板專項培訓筑牢安全生產防線08-16
【夏日送清涼 工會在行動】淮北礦業集團青東煤礦:暖心清風就這樣送入職工心坎上08-15
陜煤龍華礦業公司綜掘一隊:創新驅動 安全高效 打造高質量發展新標桿08-15
裕隆集團唐陽煤礦創新經濟分配機制 高效保障一線需求08-14
事故管理
事故快報
2022年7月24日,山東新陶陽礦業有限責任公司發生煤礦生產安全事故,死亡1人。
|3816人瀏覽
|0人回復
7月24日,山東新陶陽礦業有限責任公司發生煤礦生產... 查看全文
2025年7月12日,寧夏力量礦業永安煤礦發生一起冒頂事故,井下5人被困。07-13
2024年5月20日,黑龍江興安煤礦發生二氧化碳泄露事故,造成5人遇難。05-20
2023年5月5日,中煤新集劉莊礦業發生一起頂板事故,造成一名工人死亡。05-05
2024年3月11日,安徽淮河能源謝橋煤礦工作面發生瓦斯爆燃事故,造成7人遇難03-11
2024年1月13日,河南平頂山天安煤業十二礦發生煤與瓦斯突出事故,造成8人死亡,8人失聯。01-13
2023年12月13日,山西柳林山西焦煤集團華晉焦煤沙曲一號煤礦發生一起煤倉墜落事故,造成3死1傷。12-13
2023年12月9日,河南神火煤電股份有限公司薛湖煤礦發生一起爆破事故,造成1人死亡12-09
事故案例
湖南能源集團金竹山礦業有限公司土朱煤礦“6·17”機電事故調查報告
|755人瀏覽
|0人回復
2025年6月17日23時10分,湖南能源集團金竹山礦業有限公... 查看全文
湖南能源集團金竹山礦業有限公司土朱煤礦“6·17”機電事故調查報告08-08
? 遼源礦業(集團)有限責任公司金寶屯煤礦6·11”一般機電事故調查報告07-29
陜西華電榆橫煤電有限責任公司小紀汗煤礦“6·6”一般其他(墜井)遲報事故調查報告07-09
曲靖市富源縣恒達煤業有限公司恒達煤礦“12·20”較大煤倉潰倉事故調查報告06-09
貴州水城礦業股份有限公司老鷹山煤礦地面洗煤廠2024年“9·20”運輸事故調查報告06-09
黑龍江龍煤集團鶴崗礦業公司興安煤礦 “5·20”較大二氧化碳窒息事故案例05-29
黑龍江雞西坤源煤業有限公司 坤源煤礦“12·20”重大運輸事故案例05-29
事故處理
甘肅靖遠煤電股份有限公司王家山煤礦四號井“4·28”事故調查報告
|10138人瀏覽
|0人回復
2016年4月28日11時50分,甘肅靖遠煤電股份有限公司王家... 查看全文
扎賚諾爾煤業有限責任公司靈泉煤礦“6·23”一般沖擊地壓事故防范和整改措施落實情況評估報告08-27
赤峰西拉沐淪(集團)公格營子煤業有限公司“8·24”一般機電事故防范和整改措施落實情況評估報告08-27
靈東煤礦“7·5”一般其他事故防范和整改措施落實情況評估報告08-27
陜西火石咀煤礦有限責任公司“4·3”一般其他事故責任追究和整改措施落實情況評估報告07-09
六盤水盤州紅果煤礦2024年“1·4”頂板事故防范和整改措施落實情況評估報告06-09
國投哈密能源公司“4·25”一般水害事故防范和整改措施落實情況評估報告05-26
銀鑫礦業“3·3”一般頂板事故防范和整改措施落實情況評估報告05-26
安全分析
2021 年全國煤礦水害事故簡要分析
|11520人瀏覽
|0人回復
2021 年全國煤礦水害事故簡要分析 (國家礦山安... 查看全文
2023年煤礦全年事故匯總12-27
2022年全國煤礦安全生產事故情況02-16
2022年全國礦山安全生產事故情況02-16
國家礦山安全監察局福建局關于2023年 第一季度全省煤礦生產安全事故預警的通報01-05
196人遇難,2022年煤礦事故詳細名單公布。01-03
2022年1月-9月全國煤礦事故匯總09-30
18人遇難,7人受傷!2022年7月煤礦事故名單公布!08-02
魯班山北礦升級“全時段供餐”暖心守護職工“舌尖”幸福
“1點多出井都能吃上熱騰騰的面條...◆ 鶴煤三礦“小空調”給“兩堂一舍”帶來“大變化”
◆ 運行隊召開2025年下半年職代會凝心聚力共謀發展
◆ 鶴煤三礦“零距離”溝通“事事通”
◆ 河南能源義煤公司物資供應租賃中心:學查改一體推進學習教育見實效
◆ 河南能源義煤公司物資供應租賃中心: 緊盯“三核心” 精準控成本
◆ 寧夏煤業洗選中心:關愛員工落實到具體
◆ “安全課堂”讓青春力量筑牢安全防線
◆ 初心不改, 十里煤海再續“戎”光 ——記冀中能源邢礦集團金谷煤業退役軍人、調度員洪建欣
◆ 魯班山北礦升級“全時段供餐”暖心守護職工“舌尖”幸福
劉松巖:“鼓動夕陽 敲響快樂”
劉松巖:“鼓動夕陽 敲響快樂&rdquo...平凡崗位鑄就非凡人生——記魯班山北礦機修隊電工班長黃偉
在宜賓筠連群山環抱之中,一座現代化礦井...◆ 劉松巖:“鼓動夕陽 敲響快樂”
◆ 綜采隊庫房定置管理??筑牢生產安全線
◆ 井下深處的佼佼者
◆ 匠心筑夢繪青春?? ? ? ?——記河南省勞動模范獲得者河南能源義煤公司物資供應租賃中心盧嘉
◆ 為每一個學生就業“搭橋”
◆ 平凡崗位鑄就非凡人生——記魯班山北礦機修隊電工班長黃偉
◆ 拆自己辦公室空調解女工暑困?魯班山北礦孫武林“暖”出圈??
基于HTML5的組態監控軟件應用
一項目背景 目前國家大力推進新一代...煤礦設備安全巡檢系統
導語:現代化礦井的生產設備日益向大型、...◆ 基于HTML5的組態監控軟件應用
◆ 煤礦設備安全巡檢系統
◆ 井下主運皮帶機頭自動注油機
◆ 鍋爐優化升級改造技術
礦業學院
學院動態
中國礦業大學“夢中國”實踐團赴東華科技有限公司參觀學習
|46人瀏覽
|0人回復
聚焦新材料應用,共探產業前沿。7月22日,中國礦業大... 查看全文
中國礦業大學“夢中國”實踐團赴東華科技有限公司參觀學習07-28
中國礦業大學“夢中國”實踐團合肥行:探科技創新前沿,擔材料強國使命07-27
中國礦業大學“夢中國”實踐團赴國軒高科股份有限公司參觀學習07-26
晉能控股裝備制造集團車寨礦井:“三麥工程”育人才 聚力煤海繪新章05-13
文化鑄魂興鄉村,非遺香包促發展——中國礦業大學公管學院文化興村調研團隊赴馬莊村開展調研活動03-21
張廣石青年志愿者服務隊成功開展傳遞雷鋒精神及微心愿實現活動09-23
經濟管理學院舉辦2023級開展冬季送溫暖慰問活動09-23
考試題庫
“安全生產月”活動“兩法一條例”安全生產知識競賽活動題庫
|15719人瀏覽
|0人回復
“安全生產月”活動“兩法一條例”安全生產知識競賽活... 查看全文
煤礦地測防治水必知必會試題07-08
煤礦新工人機考題庫11-08
兩辦意見和八項硬措施題庫08-09
《兩辦意見》《八條硬措施》及《煤礦安全生產條例》題庫(2024)07-18
煤礦安全生產法律法規宣貫培訓題庫(煤礦安全生產條例,兩辦意見,八硬措施)05-28
防治水作業人員再培訓考試題庫04-07
一通三防作業人員再培訓考試題庫04-07
操作規程
WC4J(S)/4S(C)型防爆無軌膠輪灑水車操作規程
|1607人瀏覽
|0人回復
一、總則 (一)駕駛人員必須持有國家頒發的 C1 ... 查看全文
二氧化碳保護焊標準作業流程學習心得體會01-13
二氧化碳保護焊標準作業流程操作體驗01-13
要不折不扣的執行標準作業流程01-11
采用放頂煤開采時,必須遵守什么規定?11-01
采用綜合機械化采煤時,必須遵守什么規定?11-01
在哪些情況下,嚴禁采用水力采煤?11-01
采用水力采煤時,必須遵守什么規定?11-01
技術措施
+820mA3煤層回風順槽一次串聯通風安全技術措施
|1840人瀏覽
|0人回復
+820mA3煤層回風順槽一次串聯通風安全技術措施 ... 查看全文
五溝煤礦疫情防控措施及人員管理方案10-10
防范化解尾礦庫安全風險工作方案08-26
礦井火災事故應急處置及救援工作要點08-26
瓦斯、煤塵爆炸事故應急處置及救援工作要點08-26
目 錄01-20
礦井提升運輸安全技術措施01-20
礦井停、送電安全技術措施01-20
煤礦管理
煤礦管理
紀檢專員安全生產責任制
|799人瀏覽
|0人回復
1、認真貫徹執行《礦山安全法》、《煤礦安全規程... 查看全文
按照使用砂輪機標準作業流程作業的操作體驗07-22
學習砂輪機標準作業流程學習心得07-22
關于“大柳塔礦活雞兔井連掘六隊‘9.29’機械傷人事故”的心得體會07-22
“兩堂一舍一室“”管理制度05-02
煤礦安全管理獎懲制度03-13
瓦斯信息傳輸制度11-06
瓦斯信息傳輸制度11-06
煤礦文化
搬家趣事
|119人瀏覽
|0人回復
搬 家 趣 事 山東龍口作家協會 張志明 六十... 查看全文
互助互惠的 “師徒”08-20
礦洞里的亮光08-20
安全,是企業發展的基石08-20
溫馨幫扶暖人心08-20
黑脊梁的辛苦勞動者08-20
粗心大意事故出08-20
安全提醒很重要08-20
工傷保險
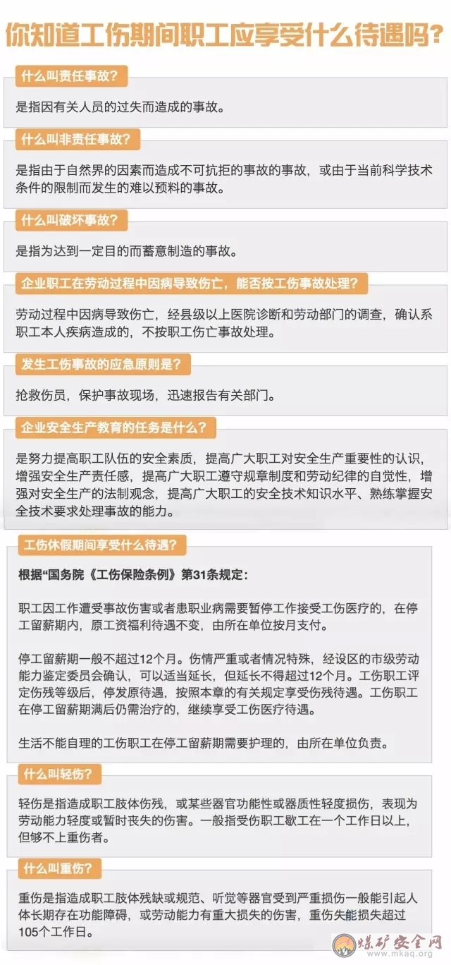
你知道工傷期間,職工應享受什么待遇嗎?
|3050人瀏覽
|0人回復
什么叫輕傷,什么叫重傷?發生工傷事故的應急原則是什么?企... 查看全文
當年離職人員如不符合規章制度規定的發放條件,無權主張年終獎金06-22
[常見問題]【上海】室內工作享受空調的員工是否需發放高溫津貼?06-22
[常見問題]入單位退回“共享員工”時是否需要支付經濟補償?06-22
勞動者以未足額支付加班費為由請求支付經濟補償金,法院未予支持06-15
[常見問題]勞動者不勝任工作且不服從調崗安排,單位可以直接解除勞動合同嗎?06-15
[常見問題]上海病假工資待遇中的連續工齡是本企業連續工齡還是社會累計工齡?06-15
勞動者的工作崗位符合不定時工作制特點的,其主張加班工資不予支持06-08
應急救援
預防運動傷害的黃金法則
|1765人瀏覽
|0人回復
預防運動傷害的黃金法則QQ圖片20201016145000∵?如何... 查看全文
撫順西露天礦南幫滑坡地質災害應急預案08-26
關于印發 銅川市煤礦生產安全事故應急預案的通知05-19
宜春市煤礦事故災難應急預案11-04
高煤公司生產安全事故應急預案11-19
預防運動傷害的黃金法則11-14
晉城市煤礦事故應急預案04-10
新橋煤礦瓦斯超限應急處置主要內容07-24
第五屆山西省煤炭行業職工職業技能大賽支護工競賽技術方案
2019年中國技能大賽—“陽煤杯”第五屆山西...◆ 煤礦年度工作總結篇9
◆ 煤礦年度工作總結篇8
◆ 煤礦年度工作總結篇7
◆ 煤礦年度工作總結篇6
◆ 煤礦年度工作總結篇5
◆ 煤礦年度工作總結篇4
◆ 煤礦年度工作總結篇3
◆ 煤礦年度工作總結篇2
◆ 煤礦年度工作總結篇1
◆ 處理掘進工作面火災時,先關閉通風機,進行偵察后再采取措施。
◆ 處理上、下山火災時,必須采取措施,防止因火風壓造成風流逆轉和巷道垮塌造成風流受阻。
◆ 當火源點不明確、火區范圍大、難以接近火源時,或者用直接滅火方法無效、滅火人員存在危險時,采用隔絕方法滅火。
◆ 滅火過程中必須隨時注意風量、風流方向及氣體濃度的變化,并及時采取控風措施,避免風流逆轉、逆退,保護直接滅火人員的安全。
◆ 根據火區的實際情況選擇滅火方法。在條件具備時,應當采用注水、注漿等直接滅火的方法
◆ 綜采隊檢修班在安全生產方面,采取了這些措施
◆ 五職礦長是哪些礦長?五職礦長是指什么?
◆ 本規,程自2005年1月1日起施行。國家煤礦安全監察局2001年頒布的《煤礦安全規程》同時廢止。煤炭行業施行的其他規程、規范與本規,程相抵觸之處,以本規程規定為準。
◆ 功而返 粉塵、毒物及有害物理因素超過國家職業衛生標準的作業場所,除采取防治措施外,作業人員必須佩戴防塵或防毒等個體勞動防護用品。
◆ 有高血壓、心臟病、深度近視,等病癥以及其他不適應高空(2m以上)作業者,不得從事高空作業。
































